beat365官方网站
首页
学院概况
学院简介
学院领导
组织机构
师资队伍
党建工作
组织建设
理论学习
党员活动
工会活动
人才培养
本科生教育
研究生教育
科学研究
科研动态
科研项目
科研成果与奖励
科研平台与团队
科研诚信
团学工作
学工队伍
学生组织
学工动态
规章制度
招生就业
交流合作
校友工作
线上画展
智慧美院
规章制度
常用下载
首页
学院概况
党建工作
人才培养
科学研究
团学工作
招生就业
交流合作
校友工作
线上画展
智慧美院
人才培养
本科生教育
专业简介
培养方案
常用下载
研究生教育
学位概况
培养方案
研教动态
导师简介
设计学
艺术硕士美术领域
艺术硕士艺术设计领域
常用下载
人才培养
本科生教育
专业简介
培养方案
常用下载
研究生教育
学位概况
培养方案
研教动态
导师简介
设计学
艺术硕士美术领域
艺术硕士艺术设计领域
常用下载
当前位置:
首页
>>
人才培养
>>
本科生教育
>>
常用下载
>> 正文
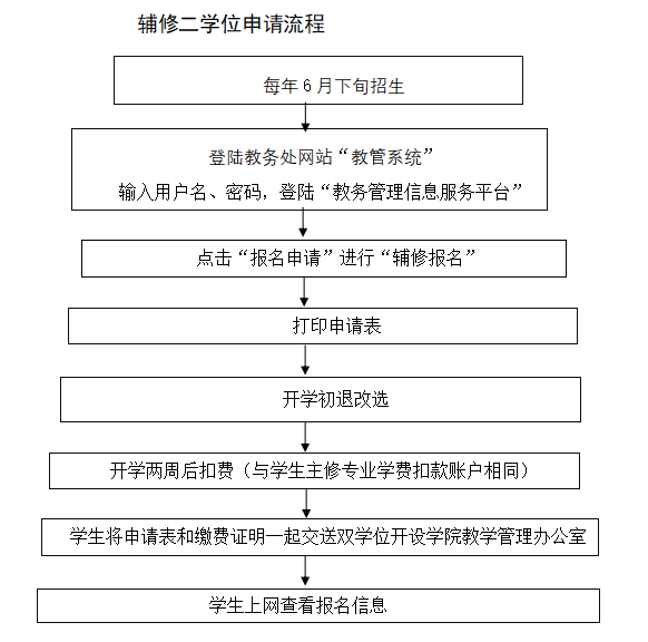
辅修二学位申请流程
发布日期:2020-07-14 作者: 点击:
上一条:
学生实习相关附件
下一条:
转专业流程及申请表